
All health platforms ship a RAG pipeline that answers medical questions. None of them know who is asking.
A system that cannot match the answer to the patient has not solved relevance. It has automated a liability.
At the Internet Brands Global AI Hackathon, we built HPPIE (Hyper-Personalized Patient Insights Engine) to test whether integrating persona modeling at the retrieval stage closes the clinical relevance gap. HPPIE placed 2nd of 300+.
What is standard RAG missing for patients?
Patients receive results without the system knowing their medical history. If two users produce the same cosine similarity, they are the same patient to the pipeline.
We described this as "fragmented awareness," no persistent profiles capturing medications, allergies, or conditions across sessions. Each interaction starts cold. The patient filters the results themselves, using the clinical judgment they came to the platform to get help with.
What was the solution designed by HPPIE?
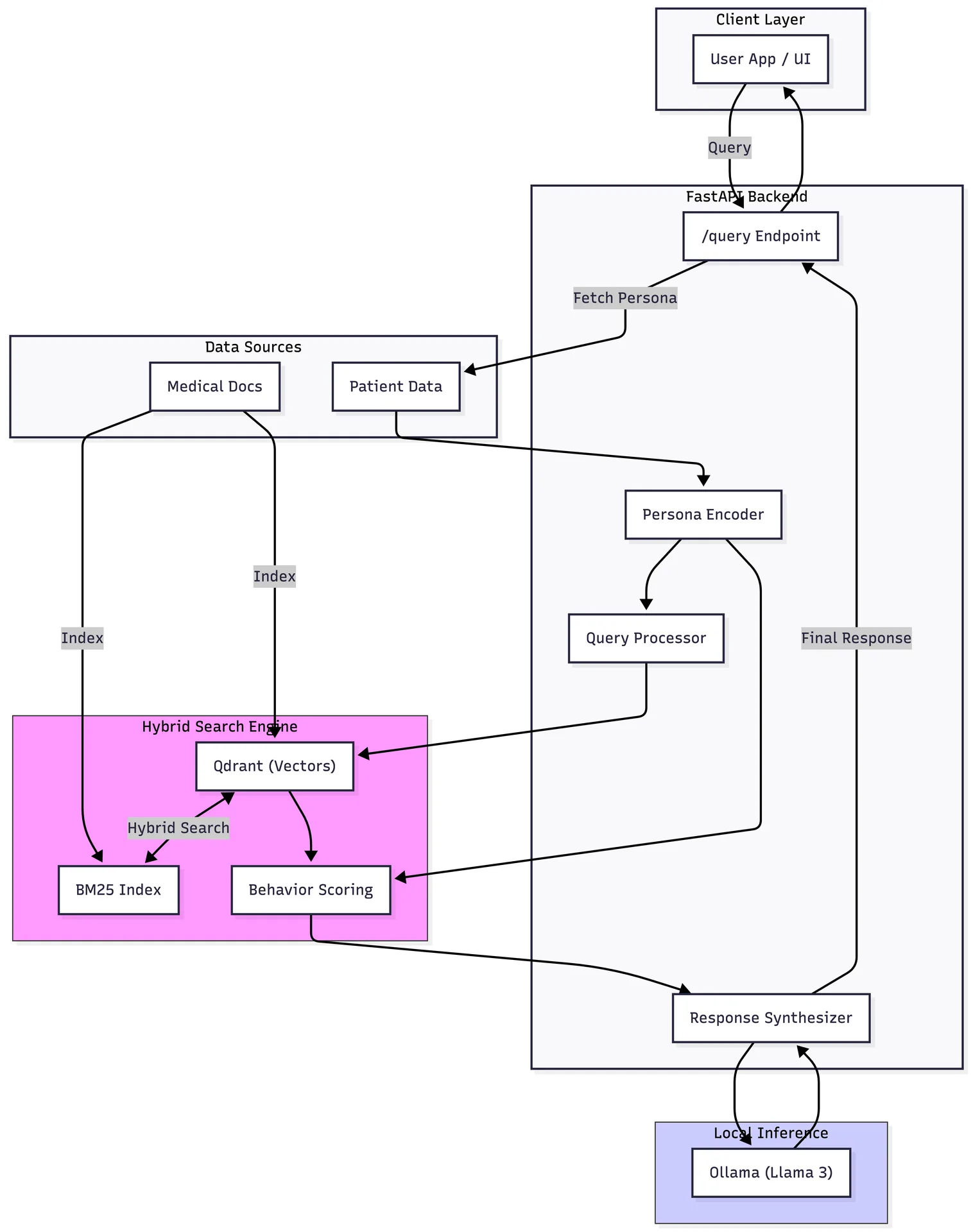
A three-stage pipeline of Context Aware Clinical RAG architecture on FastAPI, Qdrant, and Ollama, each targeting a specific failure mode.
Above: Context Aware Clinical RAG Architecture
Stage 1: Persona Modeling Layer
Before retrieval, HPPIE models a patient persona from structured clinical attributes: age, sex, active medications, diagnosed conditions, allergies, and health goals. This persona reshapes the embedding space before the query hits the vector store.
Most RAG systems treat personalization as post-retrieval reranking: retrieve top-k, then filter. We rejected that because post-retrieval filtering from a 20-document pool will never surface a document ranked 47th in a generic query.
HPPIE injects the persona into the query embedding. The vector space processes a distinct query for every persona.
Stage 2: Hybrid Scoring Engine
Embedding similarity misses hard keyword dependencies in the medical domain. HPPIE integrates three components: embedding cosine similarity from Qdrant (w: 0.5), BM25 keyword matching weighted toward clinical terms (0.3), and a behavioral relevance score from the persona model (0.2).
Embeddings capture semantics. Keywords prevent clinical misses. Behavioral scoring is where the persona earns its value.
Stage 3: Local Inference via Ollama
A compliance decision, not a performance one. Dockerized Ollama models run on-prem. The moment a persona-modified query containing a medication list leaves the local network, a BAA with the inference provider is required.
The tradeoff: a 7B model will not match GPT-4 on clinical summarization. We accepted that because sending enriched patient data to third-party APIs renders the system undeployable in regulated healthcare.
What did the outcome reveal?
HPPIE pre-seeded Qdrant with curated medical data, then created summaries linked to specific personas. A 35-year-old runner querying "chest pain" received musculoskeletal content. A 65-year-old with hypertension received cardiac risk assessment.
Different retrieval sets because the query was different, not because a filter was applied after. 2nd of 300+, evaluated on AI innovation, technical architecture, clinical applicability, and production readiness.
Clinical relevance is an identity problem. The patient is a clinical context that should reshape retrieval before it begins. Pipelines that treat the patient as a downstream filter are solving the wrong problem at the wrong stage.
Where does this break?
The persona model depends on structured clinical input. Incomplete data produces a distorted persona, and the system returns confidently wrong results. That failure mode is worse than generic RAG because the patient trusts personalized output.
We have not solved this. A production deployment needs a persona validation layer and systematic evaluation across comorbidity complexity tiers.
Questions this work raises
Can persona-modified retrieval outperform post-retrieval reranking at scale? In our prototype, yes. At production scale with millions of documents and thousands of concurrent personas, the computational cost has not been benchmarked.
Does local inference constrain clinical utility? 7B models produce shorter summaries than 70B+ cloud models. For patient education, acceptable. For clinical decision support requiring exhaustive differential analysis, insufficient.
How does this connect to identity infrastructure? HPPIE treats a patient persona as an identity primitive that governs what the system does. The 5 Pillars of Governance Architecture establishes identity as the foundation of system trust. HPPIE extends that principle into clinical territory where misidentification has medical consequences.
Technical Index
| Component | Version | Status | Notes |
|---|---|---|---|
| HPPIE Pipeline | v1.0 | Active | FastAPI + Qdrant + Ollama three-stage architecture |
| Persona Modeling Layer | v1.0 | Active | Pre-retrieval persona injection into query embedding |
| Hybrid Scoring Engine | v1.0 | Active | 0.5 embedding / 0.3 BM25 / 0.2 behavioral weighting |
| Local Inference (Ollama) | v1.0 | Active | Dockerized on-prem deployment for HIPAA compliance |
Citation format: Sharma, Riddhi Mohan. "HPPIE: RAG Without Persona Modeling Fails Patient Clinical Relevance." Riddhimohan.com, March 2026. https://riddhimohan.com/blog/hppie-rag-without-persona-modeling-fails-patient-clinical-relevance
Version history: March 29, 2026: Initial case study published. Expanded from Internet Brands Global AI Hackathon entry (2025).
Cite This Work
Formal Academic Reference
"Sharma, Riddhi Mohan. (2026). HPPIE: RAG Without Persona Modeling Fails Patient Clinical Relevance. riddhimohan.com, March 29, 2026. /blog/hppie-rag-without-persona-modeling-fails-patient-clinical-relevance"
This research is open for academic citation and peer-review. Established to support the advancement of AI Governance and Industrial Ethics.
Subscribe Once. Read Forever.
Direct access to high-fidelity strategic frameworks. Zero noise. Automated delivery.
Industrial-grade insights. No noise. Unsubscribe at any time.
Riddhi Mohan Sharma
Engineering Leader. Global Identity Architecture. M&A Technology Integration. AI Strategy.
Engineering Leader specializing in Global Digital Identity Architecture and M&A Technology Integration. Track record across $100M+ P&L, AI strategy, healthcare compliance (GDPR/HIPAA), and Identity platforms scaled to 3.5M+ users.



